电话
0471-5221800
微信
邮箱
ab-kj@vip.sina.com
OA
banner

信息公开

INFORMATION PUBLICITY

安全评价项目公示

 首页 > 信息公开 > 项目公开 > 安全评价项目公示

项目公开

安全评价项目公示 职业卫生项目公示

机构信息
装备水平
公正声明

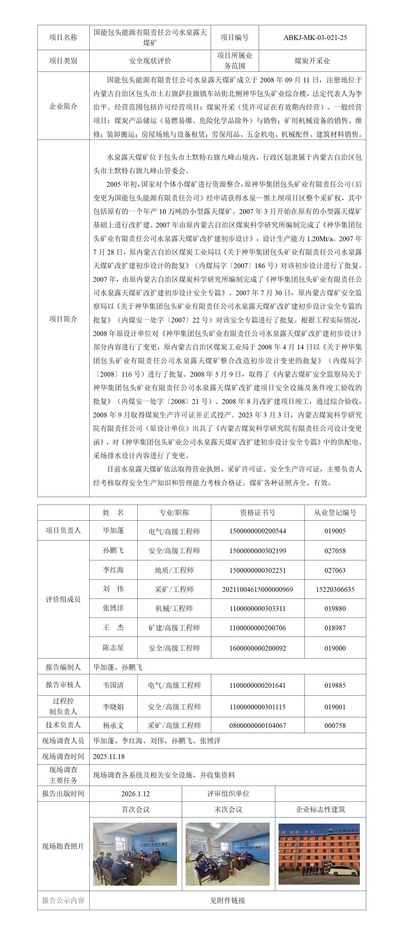
国能包头能源有限责任公司水泉露天煤矿安全现状评价

网站首页 一键电话